Dieses Projekt handelt von der Konzeption eines reaktiven Pfads aus Kacheln, die verschiedene Bodenbeläge repräsentieren. Besucher tauchen beim Betreten des Pfads in eine immersive Soundwelt ein und haben über ein Interface die Möglichkeit, zusätzliche Audioinformationen über den jeweiligen Bodenbelag abzuspielen. Auf diese Weise können sie einen Bodenbelag als Teil des Raums erleben und dabei Kenntnisse über das Tast- und Laufgefühl des Materials gewinnen.
von Luciana Hazin
Eine Besichtigung des Demonstrationszentrums Bau und Energie der Handwerkskammer Münster warf die Frage auf, wie moderne Medien eingesetzt werden können, um verschiedene Inhalte rund um Nachhaltigkeit und Effizienz beim Bauen interessanter zu gestalten.
In einem aktuellen Ausstellungsstück werden natürliche Materialien für Bodenbeläge anhand einer Sitzbank mit Schubladen präsentiert (siehe Fig. 1, links). Auf der Sitzbank und in den Schubladen befinden sich Materialausschnitte, die sowohl betrachtet als auch betastet werden können. Besucher können so beispielsweise untersuchen, ob ein Bodenbelag "fußwarm" oder "fußkalt" ist.
Der reaktive Materialpfad ist von diesem Ausstellungsstück inspiriert. Bauherren und Ingenieure können durch die Wahl eines natürlichen Bodenbelags eine positive Wirkung auf das Raumklima erzielen und gleichzeitig die Umwelt schonen. Vor diesem Hintergrund liegt der inhaltliche Fokus des Exponats insbesondere auf Umweltaspekten wie der Recyclingfähigkeit und Brennbarkeit der verschiedenen Materialien.

Fig. 1: Darstellung des aktuellen Ausstellungsstücks zur Veranschaulichung von Bodenbelägen (links) und skizzierte Idee für eine Weiterentwicklung als Pfad (rechts).
Die Idee des Exponats besteht darin, ausgewählte Materialien für natürliche Bodenbeläge als Kacheln zu einem Pfad anzuordnen, der als Teil des Raums betretbar ist. Besucher sollen das Laufgefühl, die Akustik und die Wirkung im Raum für verschiedene Bodenbeläge erproben können. Damit ein zusätzliches Betasten möglich ist, sollen sich Materialproben in greifbarer Nähe zu den jeweiligen Kacheln befinden. Die Kacheln sollen auf Druckplatten angebracht werden. Das Betreten einer Kachel soll auslösen, dass nähere Informationen über den Bodenbelag wiedergegeben werden.

Fig. 2: Auszug einer Mindmap mit gesammelten Ideen für Exponate in verschiedenen Bereichen des Demonstrationszentrums Bau und Energie.
Für die Gestaltung des Pfads und die Art und Weise, auf die er um Informationen erweitert werden kann, gab es verschiedene Ideen. Beispiele für verschiedene Anordnungen der Kacheln zeigt Fig. 3.

Fig. 3: Verschiedene Ideen für eine mögliche Anordnung der Materialkacheln.
Im ersten Entwurf werden die Kacheln hintereinander angeordnet. Es gibt ein Geländer, das an den Pfad angrenzt und pro Kachel eine Probe desselben Materials enthält. Eine Wand neben dem Pfad dient als Projektionsfläche. Die Projektion von Informationen über einen Bodenbelag aktiviert sich, sobald die zugehörige Kachel betreten wird, und deaktiviert sich beim Verlassen der Kachel. Das Storyboard (siehe Fig. 4) stellt verschiedene Zustände der Interaktion mit dem Pfad dar.

Fig. 4: Storyboard für den ersten Entwurf des Materialpfads, beginnend mit dem Initialzustand.
Aufgrund der Aneinanderreihung der Kacheln wäre eine große Projektionsfläche vonnöten. Schätzungsweise wären drei Projektoren erforderlich, um eine Fläche von zehn Metern zu bespielen. Ein weiteres Problem bei diesem Entwurf ist, dass der vorgesehene Ausstellungsraum hohe Glaswände hat. Deshalb müssten die Projektoren sehr lichtstark sein, was einen zusätzlichen Kostenpunkt darstellt.
Im zweiten Entwurf (siehe Fig. 5) werden die Informationen daher nicht visuell anhand einer Projektion wiedergegeben, sondern auditiv über Lautsprecher. Über jeder Kachel befindet sich ein sogenannter Richtlautsprecher. Mithilfe eines Richtlautsprechers werden die Schallwellen physikalisch auf einen festgelegten Bereich ausgerichtet. Jeder Besucher soll nur die Informationen über den Bodenbelag hören können, auf dessen Kachel er steht. So soll verhindert werden, dass sich die Audioinformationen über verschiedene Bodenbeläge "vermischen", wenn mehrere Kacheln auf dem Pfad gleichzeitig betreten werden. Ein Vorteil dieses Entwurfs ist, dass er barrierefrei ist.

Fig. 5: 3D-Modell des zweiten Entwurfs aus Pappe, Heißkleber, Holz und Papier.
Es wurde das Angebot von Richtlautsprechern recherchiert. Dabei wurde sich mit dem Hersteller Panphonics aus Finnland in Verbindung gesetzt und ein Demo-Richtlautsprecher in der Größe von 60x60cm angefragt.
Welche Audioinformationen abgespielt werden, soll mithilfe des Geländers gesteuert werden. Ein Geländer-Abschnitt soll nicht nur eine Materialprobe, sondern auch kurze textuelle Informationen über den zugehörigen Bodenbelag sowie Knöpfe zum Abspielen von Informationen über bestimmte Themen enthalten. Für die Entscheidung über die Themen selbst wurden mehrere natürliche Bodenbeläge (darunter Sisal, Kork und Kokos) recherchiert.

Fig. 6: Erster Interface-Entwurf für einen Geländer-Abschnitt, mit Platzhalter-Texten (oben) und exemplarisch für das Material Kork (unten). Rechts befindet sich eine Einlassung für die Materialprobe. Links daneben befinden sich Buttons zum Abspielen von Sounds über die fünf Themen Herkunft, Verarbeitung, Verlegung, Merkmale und Recycling.
Der erste Interface-Entwurf (siehe Fig. 6) wurde maßstabsgetreu ausgedruckt und im Raum auf Eigenschaften wie Lesbarkeit und Ästhetik untersucht, siehe Fig. 7.

Fig. 7: Prototypische Anbringung des ersten Interface-Entwurfs im Raum. Rot markiert sind Stellen mit Änderungsbedarf.
Der Entwurf wurde daraufhin verbessert. Da die Geländer-Abschnitte passend zu den Kacheln im Pfad aneinander gereiht werden, ist eine klar erkennbare Zugehörigkeit zwischen Kachel und Geländer-Abschnitt wichtig. Deshalb wurde das Interface gerastert und in gleichmäßige Abschnitte unterteilt.

Fig. 8: Zweiter Interface-Entwurf für einen Geländer-Abschnitt, mit Platzhalter-Texten (oben) und exemplarisch für das Material Kork (unten). Links befindet sich eine Einlassung für die Materialprobe. Rechts befinden sich Buttons zum Abspielen von Sounds über die fünf Themen Herkunft, Verarbeitung, Verlegung, Merkmale und Recycling. Unten werden Icons verwendet, um das Material hinsichtlich Brennbarkeit und Preisklasse zu bewerten.

Fig. 9: Rasterung des zweiten Interface-Entwurfs. Im unteren Teil der Abbildung ist die Wirkung mehrerer Geländer-Abschnitte nebeneinander zu sehen.
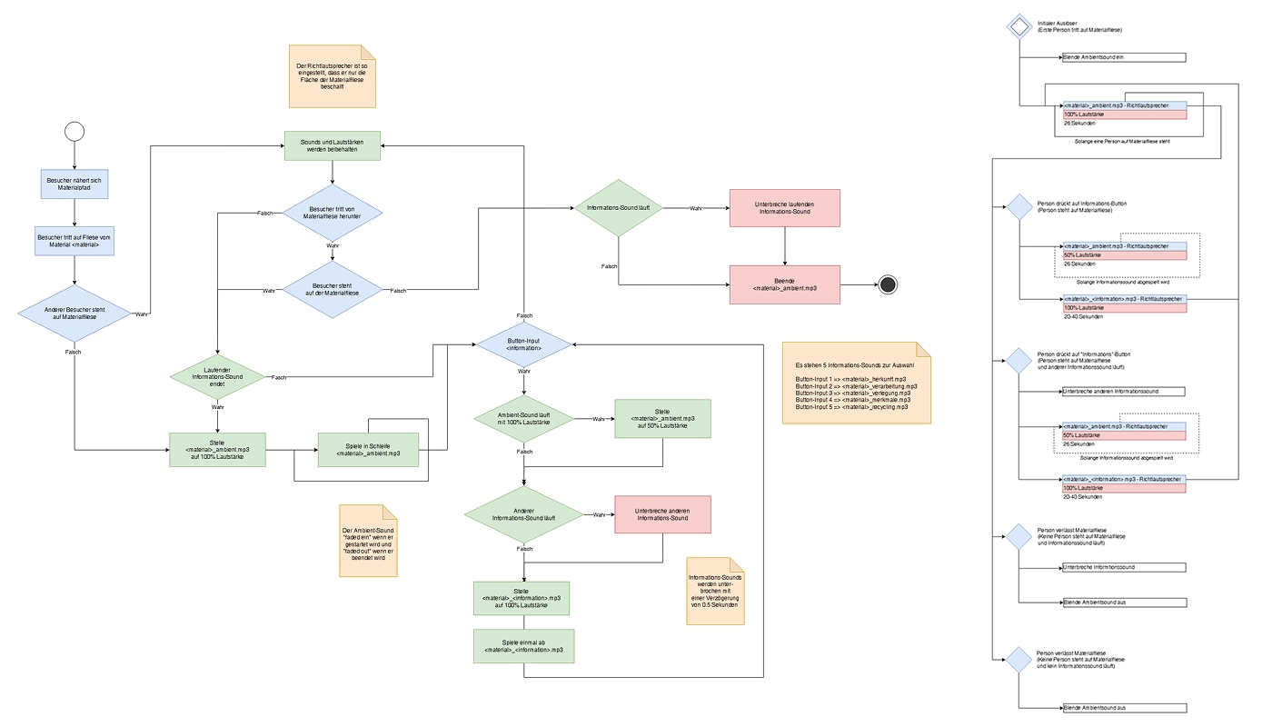
Um zu definieren und zu dokumentieren, welcher Sound bei welcher Interaktion abzuspielen ist, wurden Flussdiagramme erstellt (siehe Fig. 10). Gemäß dem Entwurf wird automatisch ein Umgebungsgeräusch (Ambient-Sound) abgespielt, während ein Besucher auf einer Kachel steht. Gleichzeitig kann eine von fünf Audioinformationen über das Material abgespielt werden, angesteuert über die Buttons auf dem Interface.

Fig. 10: Flussdiagramme zur Darstellung der Besucherinteraktion mit dem Richtlautsprecher.
Zur Demonstration der Interaktion wurde eine JavaScript-Anwendung erstellt, siehe Fig. 11. Exemplarisch wurden Inhalte für das Material Kork recherchiert und mithilfe von Text-to-Speech-Tools in Sprache umgewandelt und in die Anwendung eingefügt.

Fig. 11: Verwendung der Flussdiagramme in KI-Prompts zur schrittweisen Generierung einer funktionalen JavaScript-Anwendung. Links zu sehen ist der initiale Prompt an ChatGPT. Rechts zu sehen ist die KI-generierte Weboberfläche.
Die JavaScript-Anwendung (siehe Fig. 12) reagiert auf Tastatureingaben von 0 bis 5. Die Schleife für den Ambient-Sound kann jederzeit gestartet und gestoppt werden und läuft mit veränderter Lautstärke im Hintergrund weiter, wenn ein Informationssound abgespielt wird. Es kann nur einer von fünf Informationssounds gleichzeitig wiedergegeben werden. Über die Oberfläche lassen sich Lautstärke und Geschwindigkeit der Sounds steuern. Zudem kann zwischen zwei Stimmen gewählt werden.

Fig. 12: Screenshot der händisch aufbereiteten Weboberfläche mit funktionalen Ergänzungen.
Es wurde ein Prototyp gefertigt, der eine Materialfliese mit dem zugehörigen Geländer-Abschnitt und Richtlautsprecher repräsentieren soll. Exemplarisch wurde das Material Kork ausgewählt.
Der Geländer-Abschnitt für das Material Kork wurde maßstabsgetreu geplottet und für zusätzliche Stabilität auf einer Kapa-Platte angebracht. Für die Materialprobe wurde ein Stück Kork zugeschnitten. Pro Button wurde ein Kupferkabel von unten durch das Interface geführt. Die Kabel wurden mit Sensoren verbunden, welche an einen Raspberry Pi angeschlossen wurden.
Bei Berührung eines Kupferkabels verändert sich die Kapazität des verbundenen Sensors. Der Raspberry Pi sendet daraufhin ein Tastatursignal (zwischen 1 bis 5, je nach berührtem Interface-Button) an den angeschlossenen Laptop, woraufhin die JavaScript-Anwendung den zugehörigen Sound wiedergibt bzw. die Wiedergabe beendet.

Fig. 13: Geplottetes Interface mit Kork-Probe, Sensorik und angeschlossenem Laptop.
Es wurde leitendes Alu-Klebeband auf den Interface-Buttons angebracht. Die spitzen Enden der Kupferkabel wurden für ein besseres Tastgefühl durch Löten mit dem Alu-Klebeband verbunden (siehe Fig. 14).

Fig. 14: Festlöten der Kupferkabel-Spitzen auf den Buttons des Interface.
Die Materialfliese wurde erstellt, indem Kork aus einer alten Pinnwand gewonnen wurde und zur Stabilität auf einer Holzplatte angebracht wurde. Zusätzlich wurde ein Knopf an den Raspberry Pi angeschlossen, welcher für den Druckplatten-Effekt unter das Holzbrett gelegt wurde. Dafür wurden passende Halterungen ausgemessen und mit einem 3D-Drucker ausgedruckt (siehe Fig. 15). Der Knopf wurde mit Heißkleber auf seine Halterung geklebt.

Fig. 15: 3D-gedruckte Halterungen für die Bestandteile der Materialfliese. Vergleich zwischen Fehldrucken und korrekt gedruckten Halterungen. Auf der Halterung unten links befindet sich der Knopf, der mit dem Raspberry Pi verbunden ist.
Die prototypische Materialfliese wurde getestet, indem die Halterungen unter das Holzbrett geklebt wurden, der Raspberry Pi an einen Laptop angeschlossen wurde und die JavaScript-Anwendung gestartet wurde. Sowohl durch das Treten auf die Korkplatte als auch durch das Berühren der Buttons auf dem Interface wurden Signale für das Steuern der Sounds abgesendet.

Fig. 16: Testdurchlauf für das Testen des Prototyps.
Bei einer Live-Demonstration des Prototyps wurde ein Demo-Richtlautsprecher des Herstellers Panphonics an den Laptop angeschlossen. Die Soundwiedergabe fand über den Richtlautsprecher statt, welcher so ausgerichtet wurde, dass der Sound für die Person auf der Korkplatte hörbar war.
Ein 3D-Rendering des reaktiven Materialpfads, welches in Adobe Substance 3D erstellt wurde, ist in Fig. 17 zu sehen.

Fig. 17: 3D-Rendering des Materialpfads. Über den texturierten Kacheln befinden sich die jeweiligen Richtlautsprecher.